Blender 렌더링 방법 – Eevee, Cycles 및 타사 렌더러 초보자 가이드
수천 개의 소프트웨어 중에서도 Blender는 전 세계 아티스트와 개발자들이 신뢰하는 무료 오픈 소스 옵션으로 단연 돋보입니다. 모델링, 조형, 애니메이션, 합성까지 3D 워크플로의 모든 단계를 처리합니다. 가장 큰 장점은 무엇일까요? 바로 놀라운 렌더링 기능입니다. 사용자는 Octane, Redshift와 같은 내장 렌더러와 외부 렌더러를 포함하여 다양한 렌더링 옵션을 자유롭게 선택할 수 있습니다. 오늘 블로그에서는 3drenderfarms가 Blender에서 Eevee, Cycles 및 타사 렌더러를 사용하여 렌더링하는 방법을 살펴보겠습니다.
Blender를 처음 사용하시는 분이라면 이 글이 도움이 될 것입니다. 시작해 보세요!
Blender에서 네이티브 렌더러를 사용하여 렌더링하는 방법
이제 렌더링할 모델 파일을 준비합니다. Blender 렌더링에는 사용자 정의 조명, 그림자, 텍스처, 지오메트리 등 최종 이미지를 최대한 사실적으로 만들 수 있는 추가 옵션이 있습니다. Blender의 내장 렌더 엔진 두 가지를 살펴보겠습니다.

먼저 Blender 인터페이스에 대해 알아보겠습니다. Blender를 열면 다음과 같은 화면이 나타납니다.
- Toolbar: 왼쪽에 위치하며, 오브젝트 변형, 다른 컴포넌트 및 함수 추가, 오브젝트 모드, 편집 모드 등 모드별 사용자 정의 도구가 포함되어 있습니다.
- 3D Viewpoint: 사용자가 3D 모델과 장면을 디자인하고 편집하는 중앙 영역입니다.
- Outliner: 오른쪽 상단에 위치하며, 사용자가 프로젝트의 모델과 이미지를 계층 구조로 관리하고 구성할 수 있도록 도와줍니다.
- Properties Panel: 오른쪽 하단에 위치하며, 수정자, 재질, 장면 속성 등 선택한 오브젝트에 대한 세부 설정 및 옵션이 포함되어 있습니다.
- Timeline: 하단의 이 섹션은 사용자가 키프레임과 애니메이션 시퀀스를 제어하는 데 도움을 줍니다.
- Header: 상단에는 파일 작업, 렌더링, 다양한 작업 공간 간 전환을 위한 메뉴가 있습니다.
Eevee와 Cycles는 무엇인가요?
Eevee는 Blender의 실시간 렌더러로, 속도와 상호작용성에 중점을 두면서도 PBR 소재 렌더링이라는 목표를 달성합니다. 렌더링에는 GPU만 사용합니다. 레이 트레이싱 렌더러와 달리 Eevee는 래스터화를 사용합니다. 즉, 각 광선을 계산하는 대신 카메라에 보이는 표면을 결정합니다. 그런 다음 다양한 알고리즘을 사용하여 빛이 해당 표면 및 소재와 어떻게 상호 작용할지 예측합니다. 이로 인해 렌더링 시간은 단축되지만 사실감은 떨어집니다. Eevee는 빠른 미리보기, 애니메이션 및 게임 에셋 제작에 적합합니다.
Cycles는 Blender의 강력한 레이 트레이싱 엔진으로 사실적인 조명, 그림자, 반사를 생성합니다. CPU 및 다중 GPU 렌더링을 모두 지원하여 더 나은 성능을 제공합니다. Cycles는 조명과 디테일이 풍부한 복잡한 장면을 렌더링하는 데 매우 적합합니다. 물론, 더 많은 전력과 시간이 필요하다는 단점이 있습니다. 렌더링 시간을 줄이려면 더 강력한 하드웨어에 투자하세요. 건축 시각화, 제품 디자인, 액션 영화의 CGI에 적합합니다.
Eevee와 Cycles로 렌더링하는 방법
블렌더에서 Eevee 또는 Cycles로 기본 렌더링을 시작하는 간단한 6단계를 소개합니다.
1. 오브젝트 설정
- 블렌더를 열고 기본 큐브를 삭제합니다.
- 추가(Shift + A)를 클릭하고 사용 가능한 옵션(메시, 곡선, 표면, 메타볼 등)에서 오브젝트를 선택합니다.
- 오브젝트의 모양을 수정하려면 편집 모드(Tab)로 전환하여 메시를 직접 편집합니다.
- 오브젝트를 조정하는 또 다른 방법은 수정자를 적용하는 것입니다.
- 수정자 속성 탭으로 이동합니다.
- 수정자(예: Subdivision Surface, Boolean)를 선택합니다.
- 원하는 모양을 만들도록 설정을 사용자 지정합니다.

2. 재질 및 텍스처 적용
- 객체를 선택하고 재질 속성(구 모양 아이콘)으로 이동합니다.
- 새로 만들기를 클릭하여 새 재질을 추가합니다.
- 더 나은 제어를 위해 뷰포트를 분할하고 한 패널을 셰이더 편집기로 전환합니다.
- 필요한 경우 왼쪽 패널을 최소화하여 작업 공간을 넓힙니다.
- 재질을 조정하려면 재질 미리보기 모드로 전환하고 기본 색상, 거칠기, 금속성을 원하는 대로 설정합니다.
단색 대신 이미지 텍스처를 적용하여 텍스처를 추가하는 다른 방법이 있습니다.
- 셰이더 편집기에서 추가를 클릭하고 ‘이미지 텍스처’를 검색합니다.
- 색상 출력을 기본 색상에 연결합니다.
- 열기를 클릭하고 이미지(여기서는 나무 텍스처)를 선택하여 객체에 적용합니다.

3. 조명 설정
조명 속성 탭으로 이동하여 조명을 추가합니다.
- 점광(모든 방향으로 빛을 방출)
- 태양광(실외 장면용)
- 스포트라이트(원뿔 모양의 직접광)
- 면광(부드럽고 확산된 빛)
강도, 색상 및 위치를 조정하여 사실적인 조명을 만듭니다.
자연스러운 주변광을 위해 HDRI 이미지를 사용하는 것을 고려해 보세요(월드 설정을 통해).

4. 카메라 위치 지정
- 카메라 뷰로 전환: 숫자 키패드 0
- 아웃라이너에서 카메라를 선택한 다음, 객체 속성(네 모서리가 있는 사각형 아이콘)으로 이동합니다.
- 카메라 위치를 조정하려면 G 키를 눌러 이동하고 R 키를 눌러 회전합니다.
- 현재 뷰포트를 카메라 뷰로 고정하려면:
- N 키를 눌러 오른쪽 패널을 엽니다.
- 뷰 탭으로 이동합니다.
- 카메라를 뷰에 고정을 활성화합니다.
- 마우스 가운데 버튼을 사용하여 원하는 각도가 될 때까지 뷰를 이동합니다.
- 더욱 영화 같은 느낌을 연출하려면 피사계 심도(DOF)를 사용합니다.
5. 렌더링 설정 구성
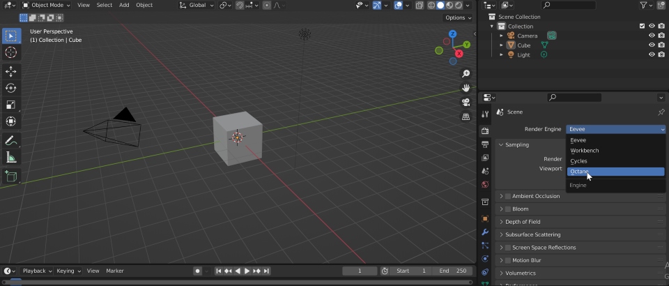
- 렌더링 속성 탭을 열고 렌더링 엔진을 선택하세요.
- Eevee(빠른 실시간 렌더링, 미리보기 및 스타일 렌더링에 적합).
- Cycles(사실적인 레이 트레이싱 렌더링이지만 속도가 느림).
- Cycles를 사용하는 경우, 렌더링 속도를 높이려면 장치를 GPU 컴퓨팅으로 설정하세요.
- 편집 → 환경 설정 → 시스템을 엽니다.
- Cycles 렌더링 장치에서 CUDA(NVIDIA) 또는 OptiX(AMD)를 선택합니다.
- 품질 대비 속도 최적화를 위해 샘플 수를 조정합니다.
- 최종 렌더링에서 노이즈를 줄이려면 노이즈 제거를 활성화합니다.
6. 최종 이미지 렌더링
- 출력 속성 탭에서 출력 해상도(기본값은 1920×1080)와 파일 형식(PNG, JPEG, OpenEXR, TIFF 등)을 설정합니다.
- 렌더링 모드를 선택하세요.
- 단일 프레임의 경우 이미지 렌더링(F12).
- 프레임 시퀀스의 경우 애니메이션 렌더링(Ctrl+F12).
- Blender는 모든 프레임을 렌더링하여 출력 폴더에 저장합니다.

Blender에서 타사 렌더러를 사용하여 렌더링하는 방법
Blender 기본 엔진(이브이와 사이클)에서 제공하지 못하는 더 높은 품질의 결과물이나 특정 렌더링 기능을 원한다면 타사 렌더러가 좋은 선택입니다. 오늘은 특히 전문적인 프로젝트에 더욱 향상된 라이팅, 셰이딩, 사실감을 제공하는 Octane과 Redshift에 대해 알아보겠습니다.
Blender에서 타사 렌더러를 사용하는 방법은 다음과 같습니다.
Octane Render
Octane은 실시간 미리보기와 물리적으로 정확한 스펙트럼 렌더링으로 유명한 GPU 기반 렌더러입니다. 놀랍고 사실적인 렌더링 기능으로 제품 디자인 및 건축 시각화 분야에서 널리 사용됩니다.
Blender에서 Octane을 렌더링하는 방법:
- OTOY 웹사이트에서 라이선스 유형에 맞는 Octane 플러그인을 다운로드하여 설치하세요.
- Blender Octane Edition 애플리케이션을 열면 표준 기본 장면이 표시됩니다. 편집 > 환경 설정 > 추가 기능으로 이동하여 추가 기능 탭에서 OctaneRender Engine을 찾으세요. 아직 선택되어 있지 않으면 OctaneRender 옵션 상자를 선택하고 플러그인 ZIP 파일을 설치하세요.
- 활성화되면 렌더 속성의 렌더 엔진 드롭다운 목록에서 Octane을 선택하세요.
- Octane 노드 편집기로 전환하여 Octane 셰이더를 사용하여 머티리얼을 빌드하세요.
- 더욱 정확한 결과를 위해 Octane 전용 조명을 추가하세요.
- 커널 유형, GI 클램프, 샘플링과 같은 렌더 설정을 조정하세요.
- F12 키를 누르거나 렌더 > 렌더 이미지로 이동하세요.

Redshift
Redshift는 속도와 효율성을 위해 제작된 바이어스 GPU 렌더러입니다. 모션 그래픽, 광고, 장편 영화 등에 자주 사용됩니다. 유명 3D 아티스트 Dylan Neil에 따르면, Redshift는 Cycles보다 5배 더 빠르다고 합니다. 정말 대단하죠!
Blender에서 Redshift를 렌더링하는 방법:
- Maxon 웹사이트에서 Redshift 플러그인을 다운로드하세요.
- Octane과 마찬가지로 ‘편집 > 환경 설정 > 추가 기능’을 통해 설치하세요.
- 렌더 속성 패널에서 Redshift를 선택하세요.
- Redshift 셰이더 편집기를 사용하여 머티리얼을 생성하세요.
- Redshift 호환 조명(예: 영역 조명 또는 돔 조명)을 추가하세요.
- 통합 샘플링, 광선 심도, 노이즈 제거와 같은 렌더 설정을 조정하세요.
- F12를 사용하여 장면을 렌더링하세요.

결론
이제 Blender의 기본 사항, 즉 내장 및 타사 렌더 엔진을 사용한 렌더링 방법을 살펴보았습니다. 물론 각 엔진마다 장점이 있기 때문에 지금까지 살아남을 수 있었습니다. 특히 Eevee는 빠른 미리보기에 가장 적합한 선택입니다. 사실감보다 속도가 더 중요할 때 (많은 3D 아티스트들이 Eevee의 사실적이지 않은 효과에 대해 불만을 토로했습니다) 사용해야 합니다. 반면 Cycles는 사실적인 렌더링에 이상적입니다. 속도는 느리지만 더 나은 조명과 디테일을 제공합니다. Octane은 아름다운 결과와 실시간 미리보기를 제공하지만 많은 GPU 성능을 요구합니다. Redshift는 속도와 품질의 균형을 잘 맞춰 복잡한 장면이나 애니메이션에 더 빠르고 안정적입니다.
이러한 렌더 엔진을 사용해 보셨나요? 아래 댓글에 경험을 공유해 주세요!
더 보기: